微信扫码
暂无在线客服
用户中心
意见反馈
返回顶部
全部商品分类
∨
网站首页
关于我们
公司简介
组织机构
荣誉资质
安全评价相关人员
技术设备设施
联系我们
公司动态
业务范围
安全评价
职业卫生技术服务
安全标准化考评
工艺安全咨询
精益安全
应急管理
双重预防机制管理
成功案例
项目公示
在线留言
资料下载
招聘中心
网站首页
>
公司动态
>
项目公示
>
职业卫生项目公示
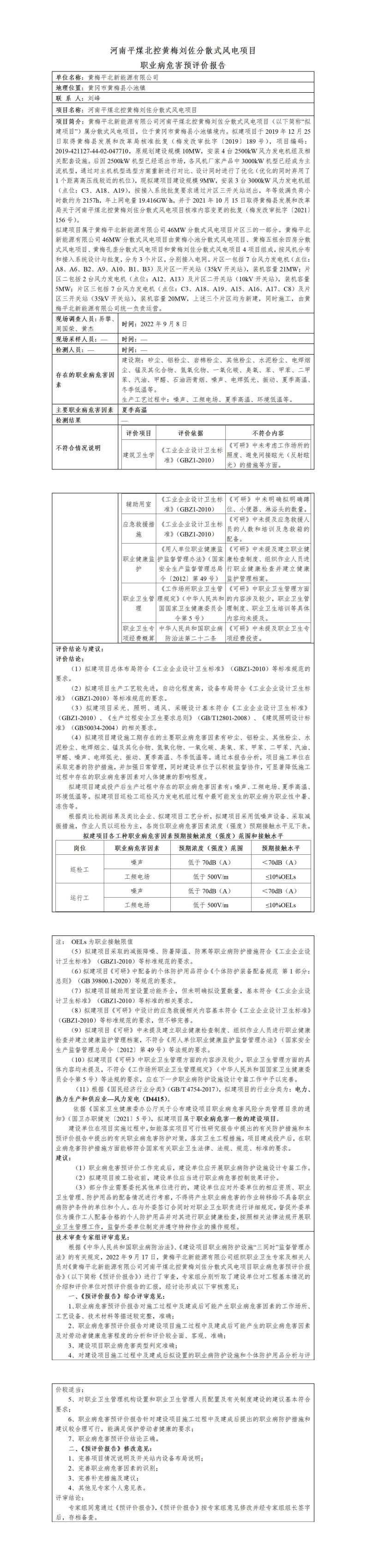
河南平煤北控黄梅刘佐分散式风电项目
分享到:
点击次数:232
更新时间:2022年10月17日16:28:12
【
打印此页
】
【
关闭
】
上一条:
河南平煤北控黄梅刘佐分散式风电项目 职业病防护设施设计专篇
下一条:
浠水吉鑫风脉100MW农光互补光伏发电项目 职业病防护设施设计专篇
发表评论
查看评论
文明上网理性发言,请遵守评论服务协议。
首页
上一页
下一页
尾页